PERSONALIZATION ACROSS CHANNELS
Designing seamless, personalized e-Commerce journeys across LINE & web.
Context is everything in communication. I often speak about the importance of understanding what it feels like to be on the receiving end of a message, in the flow of someone’s daily life. (Reminder: NOOObody is orienting their day around the message you want to send.) Even when delivered well, we’re only a small part of their day.
Every channel carries expectations. Unsolicited outreach must be relevant, respectful, and concise—or it will be ignored. A website visit, though, earns you a bit more leeway to impress.
I was recruited to Japan by a global FMCG company looking to innovate in what was, surprisingly, still an old-fashioned digital market. LINE—a messaging and social networking app with 84 million users (about two-thirds of Japan’s population), 86% of whom use it daily—was our key lever.
It felt like the perfect challenge. I accepted the offer and relocated to Tokyo just as the coronavirus pandemic began to intensify.
Please note, I have omitted or altered confidential information in this case study, including my employer, for privacy reasons.
***
EXECUTIVE SUMMARY
This case study details the successful design and implementation of a unified e-commerce experience that seamlessly integrated the LINE messaging platform with a traditional web presence for a global FMCG company in Japan. The project aimed to address a fragmented customer journey, where interactions across LINE and the brand’s website were inconsistent, leading to data silos, inefficient support, and suboptimal user experiences.
We began with in-depth user research to understand unique market behaviors, extensive journey mapping to identify friction points, and iterative prototyping and usability testing to validate solutions.
Key solutions implemented included:
- Personalized Product Recommendations: Leveraging unified user data from both LINE and web interactions to deliver highly relevant product suggestions.
- Seamless Cart & Checkout Synchronization: Enabling real-time synchronization of shopping carts between LINE and the website, significantly reducing abandonment.
- Integrated Customer Support: Providing a unified view of customer interactions and purchase history for more efficient support across channels.
- Unified Loyalty Program & User Profile: Establishing a single, consistent user profile and loyalty program accessible across both platforms.
The initiative yielded significant positive results, most prominently a 2.5x increase in sales rate and a 36% decrease in customer acquisition cost (CAC). We also saw enhanced customer satisfaction and improved operational efficiency. This project underscored the critical importance of a holistic, data-driven approach to multi-channel experience design, laying a strong foundation for future e-commerce innovation and personalization strategies.
***
INTRODUCTION
It was clear before I accepted the job (and moved to Japan) that LINE represented the biggest opportunity for impact. What was unclear was just how much of an opportunity it presented for the company’s strategic focus at the time–the age 50+ population.
When I arrived and began interviewing colleagues, I learned that the company had a working assumption that older users simply didn’t engage with “social” apps like LINE, that they weren’t “digital” in nature. Just 15% of our engaged LINE community was 50+ (vs. 24% of our overall database being 50+), so it was a fair assumption.
It turns out, though, that 30% of LINE’s overall user base was 50+. Our LINE account was severely under-indexing not only against our overall user database, but of LINE’s overall users. The problem wasn’t that the 50+ folks weren’t using LINE, but that they weren’t using our LINE. And no wonder–it was insanely complicated.

***
THE CHALLENGE
MAKE IT SIMPLE
The existing e-commerce ecosystem presented a significant challenge: a fragmented customer journey. Users interacted with the brand through two distinct channels – the LINE messaging app and the traditional e-commerce website – each offering a different experience.
- LINE’s Limitations: While LINE served as a powerful engagement tool for promotions and customer service, its e-commerce capabilities were rudimentary, lacking the depth and personalization needed for a full shopping experience.
- Web’s Impersonality: The e-commerce website, while robust in functionality, offered a generic experience, failing to leverage the rich user data and direct communication potential available through LINE.
- Data Silos: Critical customer data, purchase history, and behavioral insights were siloed between the two platforms, preventing a unified view of the customer and hindering personalized interactions.
- Inconsistent Experience: Users frequently encountered jarring transitions, duplicated efforts (e.g., re-entering information), and a lack of continuity as they moved between LINE and the web, leading to frustration and abandoned carts.
This fragmentation led to missed opportunities for personalization, inefficient customer support, and ultimately, a suboptimal user experience that impacted conversion rates and customer loyalty.
***
MY ROLE
As the Digital Activator on this initiative, I led the end-to-end experience design process from the recipient’s perspective. My responsibilities encompassed:
- User Research & Analysis: Conducting qualitative and quantitative research to understand user behaviors, pain points, and expectations across both LINE and web channels.
- Strategic Vision: Collaborating with product management and business stakeholders to define the product vision and roadmap for a unified e-commerce experience.
- Experience Design: Crafting comprehensive user flows, wireframes, and high-fidelity prototypes for key features, ensuring consistency and seamless transitions between platforms.
- Usability Testing: Planning and executing usability tests to validate design solutions and gather iterative feedback.
- Cross-Functional Collaboration: Working closely with engineering, marketing, and customer support teams to ensure technical feasibility, market alignment, and operational readiness.
- Vendor Management: Ensuring smooth integration of the Salesforce Interaction Studio technical team.
Advocacy: Championing user-centered design principles throughout the development lifecycle and advocating for a holistic customer experience.
***
THE APPROACH
PHASE I: UNDERSTANDING THE USER & ECOSYSTEM
We began by immersing ourselves in the current user experience and the broader e-commerce landscape.
- User Research: Conducted in-depth interviews and surveys with existing customers to uncover their shopping habits, preferences, and pain points when interacting with our brand across LINE and the web. We focused on identifying moments of friction and opportunities for delight.
- Competitive Analysis: Analyzed competitor strategies in Japan, particularly those leveraging messaging apps for e-commerce, to identify best practices and areas for differentiation.
- Stakeholder Interviews: Engaged with key internal stakeholders from marketing, sales, customer service, and engineering to understand business objectives, technical constraints, and operational challenges.

PHASE 2: IDEATION & CONCEPT DEVELOPMENT
Leveraging insights from our research, we moved into defining the ideal user experience.
- Persona Development: Created detailed user personas representing our target audience segments, outlining their needs, motivations, and digital behaviors.
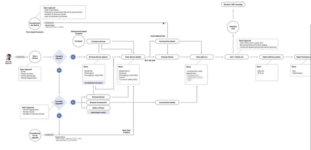
- Journey Mapping: Developed comprehensive customer journey maps illustrating the current fragmented experience and envisioning the desired seamless journey from initial discovery to post-purchase support across both LINE and web. This highlighted key integration points.
- Feature Prioritization: Collaborated with product management to prioritize features based on user value, business impact, and technical feasibility, focusing on core functionalities that would deliver the most significant improvements.
- Wireframing & Decision/Information Architecture: Designed low-fidelity wireframes and defined the information architecture for the integrated experience, ensuring intuitive navigation and content organization.

PHASE 3: PROTOTYPING & TESTING
To validate our design concepts and gather early feedback, we rapidly moved into prototyping and testing.
- Interactive Prototypes: Developed high-fidelity, interactive prototypes that simulated the seamless flow between LINE and the web, demonstrating key features like personalized recommendations and synchronized carts.
- Usability Testing: Conducted moderated usability testing sessions with target users. We observed their interactions, identified areas of confusion or difficulty, and gathered qualitative feedback on the proposed solutions.


PHASE 4: ITERATION & REFINEMENT
The feedback from usability testing was crucial for refining our designs.
- Feedback Integration: Systematically analyzed test findings and iterated on the prototypes, addressing usability issues and incorporating user suggestions to enhance the overall experience.
- Design System Contribution: Ensured all new components and patterns developed for this integrated experience were consistent with our existing design system, promoting scalability and maintainability.

***
THE SOLUTION
KEY FEATURES & IMPLEMENTATIONS
The unified e-commerce experience was built around several core features designed to address the challenges of fragmentation and enhance personalization:
- Personalized Product Recommendations: Leveraging user data from both LINE interactions (e.g., viewed promotions, chat history) and web browsing history, we implemented a sophisticated recommendation engine. This presented highly relevant products on both platforms, increasing discoverability and perceived value.
- Conversational Flows: Using LINE as it is intended to be used, with chat-based recommendations guiding users to color choices, bundles, subscription plans, Loyalty activities or services.
- Seamless Cart & Checkout Synchronization: A critical integration point was the real-time synchronization of shopping carts. Items added in LINE could be viewed and purchased on the web, and vice versa, eliminating the need for users to restart their shopping journey. This significantly reduced cart abandonment.
- Integrated Customer Support: Users could initiate support inquiries via LINE and continue the conversation seamlessly on the web, with customer service agents having a unified view of their interaction history and purchase data, leading to faster and more effective resolutions.
- Unified Loyalty Program & User Profile: A single user profile and loyalty program were established, accessible and updated across both LINE and the web (with logic that adapts by tier). This allowed users to earn and redeem points consistently, fostering loyalty and providing a comprehensive view of their engagement with the brand.

***
THE IMPACT
LEARNINGS & FUTURE DIRECTIONS
This project reinforced the importance of a truly holistic, user-centered approach to experience design, especially in multi-channel environments, highlighting the impact of aligning behavior-based design with commerce strategy. By turning everyday interactions into contextually smart journeys, we made personalization a powerful revenue driver rather than just a UX flourish.
Key learnings included:
- Data is King (and Context is Queen): The power of unified user data is immense, but its true value is unlocked when applied contextually to create genuinely personalized experiences.
- Technical Feasibility is Paramount: Close collaboration with engineering from the outset is crucial to ensure that ambitious design visions can be technically realized within project constraints.
- Iteration is Continuous: The digital landscape evolves rapidly. Continuous optimization, driven by ongoing user feedback and performance monitoring, is essential for sustained success.
Moving forward, potential future directions include:
- Advanced AI Integration: Exploring the use of AI for even more sophisticated personalization, predictive analytics, and conversational commerce within LINE.
- Expanded Channel Integration: Investigating opportunities to integrate other emerging digital channels into the unified journey.
- Enhanced Data Privacy Controls: Continuing to prioritize and implement robust data privacy measures, building user trust in our personalized services.

RESULTS
SALES CONVERSION RATE INCREASED 2.5X
CUSTOMER ACQUISITION COST (CAC) DROPPED 36%
INCREMENTAL SALES INCREASED 3X
LINE ECOSYSTEM CONTRIBUTED 13% TO TOTAL ECOMMERCE SALES (
BIGGEST GAINS SEEN IN 50+ AGE GROUP (THROUGH SIMPLIFIED LINE INTERACTIONS)
(For confidentiality reasons I have omitted the actual values for these metrics.)